不合适就莫强求
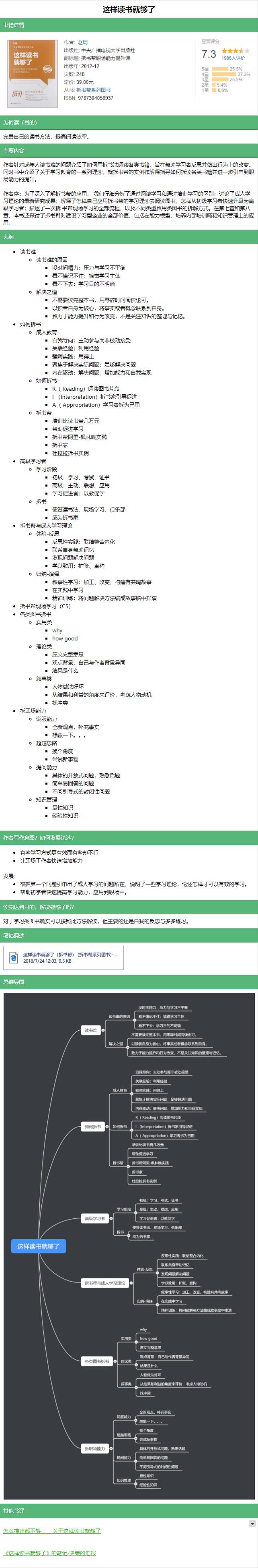
与其说这是一本阅读方法类的书籍,不如说是指导学习类的书籍,帮助学习者把图书知识转化成自己的能力,这就是拆书帮的初衷。作者在一开始的序中就介绍了他的意图,不是对于图书本身,而是强调如何提升自己的能力。所以这本书所提的方法比较适合学习教育类图书,也适合有强烈学习提升愿望的人看。
本来致用与读书间存在说不清的关系,说此书功利也无可置否。但是有些地方说得还是有些勉强,比如开篇提杜拉拉没有说读些什么书,没有在工作中应用,借此引出成年人的学习现状未免牵强。书中提了很多名词,但对于读者或者作者本身的论述总觉得有些别扭。比如“一个人生存余力过多,也意味着他对 他人没什么价值,可能在失业,也可能是“ 白占地土” 的主儿。” 这是从何得出的结论?按作者的说法生存力量大:说明这个人条件好,能力确实比较强。生存负载小:说明这个人目前可能失业,对家庭贡献小,同时或许还有种无欲无求的态度。作者说的没价值应该是当前没有对他人或社会贡献价值吗?但是还有一种情况,生存力量很大时,生存负载当然可以小,并不是毫无关系的,此处判断有点偏激,从这个角度看确实有功利的嫌疑,所以说这是适合学习者提升经验技能的书,仅此而已。
至于RIA阅读法,我觉得还不如空雨伞解释来的简单明了,虽然本质是相同的东西。关键就是在于对现实做出合理的解释以及下一步的预测,这是RIA读书法教不会的,所以作者本应强调的如何由I到A这个过程反倒没有提及,相信如果只是想要知道结果,人人都可以,毕竟体验多了总会知道如何“趋利避害”,这一点也让此书失色。
