How my students taught me that Github’s monopoly is hurting the Open Source ecosystem even more than I thought.
github
So we know AI is making it easier for people to submit low-quality PRs or contributions to projects on GitHub and the team is actively looking at short-term and long-term solutions to try to make this better. Would love your input/feedback as well any other pain points so we can try to make the experience better. Feel free to reply here or on this thread #opensource #github https://github.com/orgs/community/discussions/185387
I'm in a #github internal group for high-profile FOSS projects (due to @leaflet having a few kilo-stars), and the second most-wanted feature is "plz allow us to disable copilot reviews", with the most-wanted feature being "plz allow us to block issues/PRs made with copilot".
Meanwhile, there's a grand total of zero requests for "plz put copilot in more stuff".
This should be significative of the attitude of veteran coders towards #LLM creep.
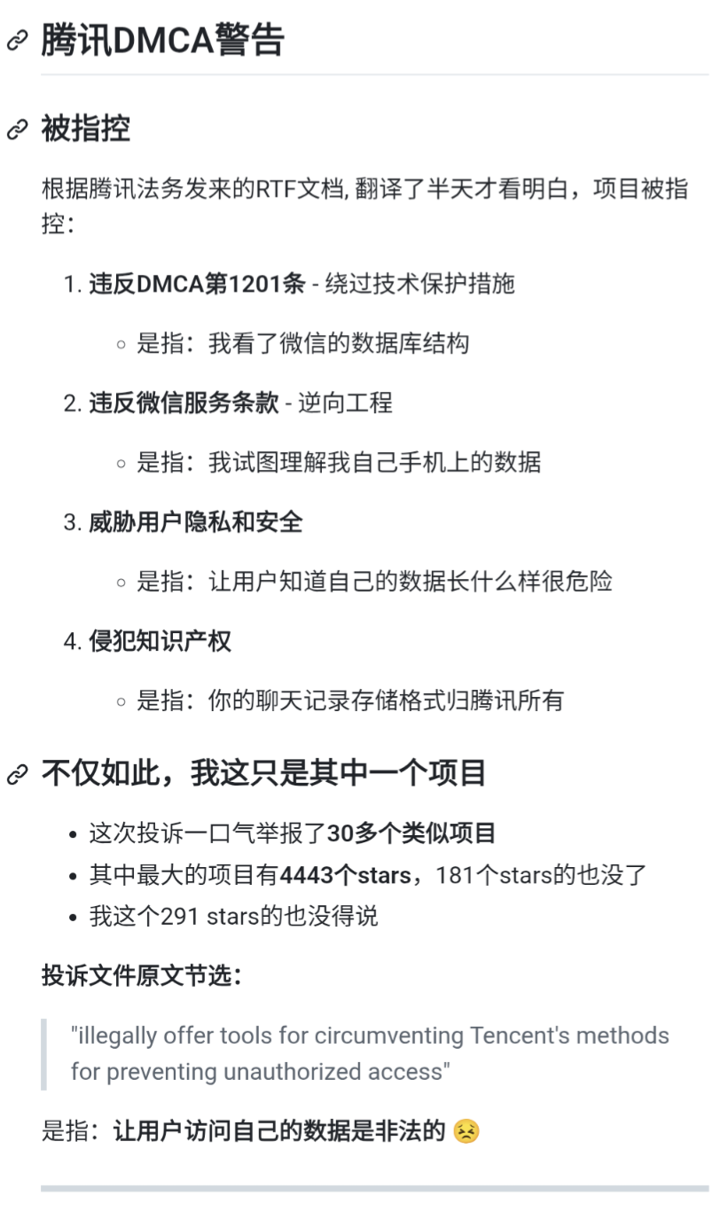
腾讯向GitHub发函,要求下架有关用户可以获取自己微信聊天记录的仓库。受此影响,WeChat Clean仓库的维护者无奈停止维护。
#微信 #WeChat #腾讯 #Tencent #DMCA #GitHub
@board
How the @#$% does #Hugo (static website generator) work with Github? Hundreds of pages reference #github but I still can't find how that works. Almost every Hugo help site says "add this reference to [a? your?] github repo..." but don't explain what the heck is happening or why I need that... why do I need a github repo to have a website somewhere else?
Clearly I don't need it; I have a hugo site up and running, and at no point was github involved.... except nothing would work until I initalized (?) my hugo directory (or the executable? IDK) on my webhost's server using a git command. For some reason.
I seriously don't understand why (or, more importantly, how) Hugo needs github. Right now dozens or hundreds of help sites seem like they're telling me that I need to have a shrine to my cat in my neighbor's house or else my blender won't work.
Lots of references to using github submodules and plenty of people saying "No! You fool! Don't do that!" and other people saying "Ackshully you should make your website a github module." Then other sites (including Hugo's official site) saying I should make my website into a #go module somehow for some reason... and I can't do that unless I have a github repo somewhere? Which is also maybe a Go module? Yet more sites saying I don't need to do that if I use some fancy scripts to fool something (my Hugo installation? My github repo? IDK) into thinking my Hugo site is or has a github repo...
If anyone would like to explain this to me like I'm literally 12 years old I'm very open to this. Every help site I've seen for weeks just assumes I understand some basic things that I don't remotely understand, like what the connection is between Hugo and github, how important it is, how it works, etc.
Understanding that I already have a functioning Hugo site, but apparently still need a github repo (maybe?) to do anything more interesting with it.
I know I'm using Mastodon as tech support a lot lately, but honestly y'all are more helpful than most search engines for some things.
I just open sourced dv - a terminal app for browsing diffs.
It's still pretty fresh, but if you have any feedback or ideas let me know!
https://github.com/darrenburns/dv
#tui #cli #openSource #terminal #git #github #tools #software